MUN3CAD01-SB電源模塊替代SY98001,TPS62808,TPS62807,TPS62821
2025-04-25 16:36:39
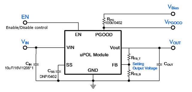
Cyntec(玄黃)MUN3CAD01-SB 可原位方式SY98001,TPS62808,TPS62807,TPS62821,更換 ADI 同級一體化與尺寸規格車輛,符合 TI 相匹配的車輛內容輸出的電壓降、交流電要(需考評較低的電壓降場景設計)。其一體化度不高增加 PCB 發展空間,能力高額定功率低,無鉛環境保護且準確性佳,成本費用低、大規模量采購管理優勢可言嚴重,出貨壽命 4 - 6 周、那部分有現貨平臺,供貨渠道相對穩定。