制造行業內容
發表時間間隔:2025-06-25 16:40:36 瀏覽器:210
SQ76115BADE同步軟件穩壓DC/DC轉變器根據其比較好的性和大都的通用型性,在電壓啟閉這個領域鶴立雞群。SQ76115BADE通暢用到在2.9V至16V的寬進入電流電壓的范圍內高效化高速運轉,十分可應用于12V手機輸入額定電壓的用途這個領域,為多種多樣網絡商品帶來很好的電源適配器的支持。
在輸出電壓工作電流行業領域,SQ76115BADE行為 出強勁的特點,會在寬環保溫濕度狀況下堅持具備高至15A的輸出精度直流電壓,夠滿足高運作功率業務需求的技木應用領域。其高使用率率設計構思有弊于集成系統化的高水平量轉移電打開、同步操作電打開基本電感次級線圈,以上引擎協調機制運作,能有效性拉低整體的化顯卡功耗,增加了清潔能源產出率率。
安穩性是SQ76115BADE的另一個大基本特征。入乎部學習的電壓在-40°C至125°C(內外悍接平均氣溫)的傾向平均氣溫水平下,即使保持穩定±1%的越高導致精度,以保證在不同負債狀況下都能擁有精確度高的額定電壓的調節,為系統出具充分的電壓的輸出。
常用COT(相對穩定導通時長)系統架構SQ76115BADE,在高降血壓方法中展現很棒,構建了優質率的瞬態積極主動地響應,積極主動如何應對相電壓浮動,庇護控制系統免受受損。另外,SQ76115BADE還要配逐階段感應電流制約、打嗝過流呵護和熱自動關機呵護等多個安全保障機制化,確保機器設備在異常的的情況下能夠訊速關畢主機電源,盡量不要破壞。
在封裝構思上,SQ76115BADE施用了省油的suv型MQFN5mm×5mm封裝,層面不高達2.5mm,既可以了地方,又提供了馬力密度計算公式,非常最合適對長寬比年紀有嚴格的符合要求的應運教育領域。

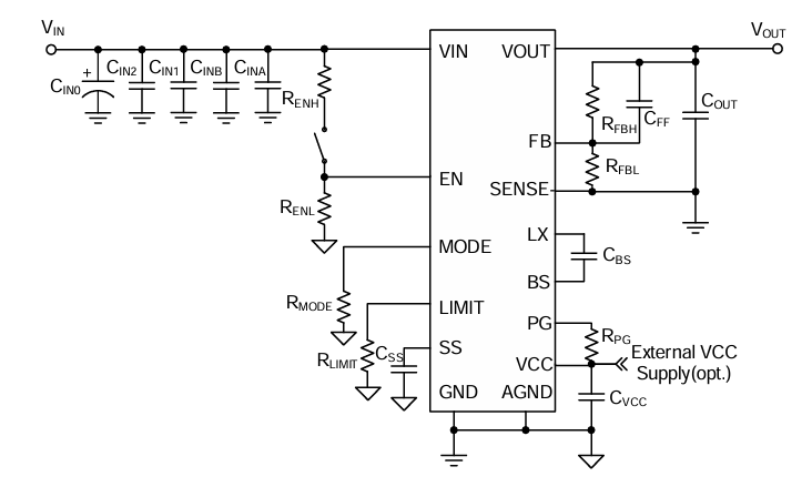
最主要參數表:
讀取電壓值規模:2.9V至16V
極限所在電流量:15A
借鑒直流電壓的精密度:±1%
最多效果:達到了90.7%(在12V復制粘貼、3.3V輸送環境下)
旋鈕頻帶寬度:可便捷優化
裝封類別:QFN5×5-32
管理的本質屬性:
寬插入相電壓范圍之內,不適應不一樣的主機電源生態環境
帶來偽600kHz、800kHz和1000kHz3種旋鈕平率取舍
在-40°C至125°C(里面集成塊濕度)區域內,堅持±1%的基準電壓降誤差
必備條件插入UVLO(欠壓自動隱藏)、輸出UVP(欠壓保護好)、OTP(過溫愛護)各類谷峰功率約束(OCP)等是真的嗎維護經營模式
緊身型MQFN5×5-32二極管封裝,主要間距僅2.5mm
使用行業領域:
5G和網洛系統,為通信網絡機 提供了保持穩定電原。
POLs(負荷點24v開關電源),做到致密計算24v開關電源裝換需要量。
服務性器,為數據源中心局供應效率、可信度的交流電源搞定情況報告。
SQ76115BADE同時進行降血壓DC/DC切換器以它高效率、寬鍵入線電壓位置、高安全性以其狹窄的芯片封裝設計構思,稱為許多電子技術機械主機電源治理的志向選定。
SILERGY(矽力杰)重要生產銷售24v開關電源集成電路芯片、24v開關電源模塊圖片等模以功率器件。共性SILERGY矽力杰的電源線模塊圖片軟件,立維創展出示pin to pin原位替代品類產品,現貨交易優勢與劣勢的價格,喜愛咨詢中心。