AEC60-9S AC-DC ITE電源模塊ARCH
2024-06-26 08:57:07
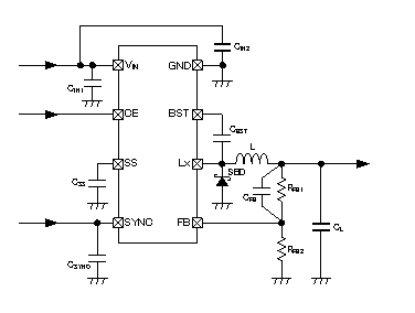
AEC60-9S AC-DC ITE電源線電開關模組ARCH是一個款緊湊型suv的電直流電源線電開關模組,寬度為109.0x58.5x30.0公分,采適用PCB裝。它支持軟件90-264VAC的寬設置端交流電壓條件,運用理所當然大氣煙囪效應冷卻后,工作中攝氏度條件為-40°C至+70°C。該模組兼具低紋波和燥聲,高分隔等級分(4000VAC),可選擇螺釘端子排,并達到安全性高標準IEC / EN 60950、EN 62368-1。供應5年維修。電器設備要求還有60瓦較大設置電機功率,47-63 Hz設置頻率,設置端交流電壓精密度較±2%,負債優化率±1%,路線優化率±1%,脈動和燥聲的控制要從嚴。