VICOR電源ZVS 降壓穩壓器
2022-04-24 16:59:04
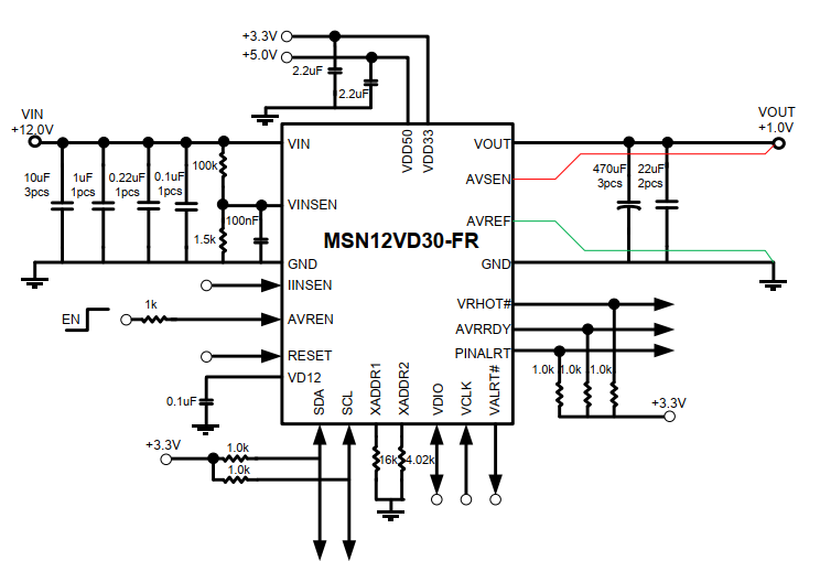
VICOR電壓線?PI33/PI34/PI35xxZVS考慮到非常好地確保速度率的裝載點,穩壓額定電壓穩壓電源為高壓線路板級開發師能出示了自由高達hg的輸出電最大功率高密度和靈敏性DC-DC改善。特點較高指標零額定電壓轉換開關(ZVS)拓撲關系的融合增加了裝載點的特點指標,能出示了自由高達hg98%的累似型非常好輸出電最大功率速度。VICOR電壓線ZVS穩壓額定電壓穩壓電源LGA裝封裝置(SiP)把握電路板、輸出電最大功率半導體電子元器件和載重量電子元器件相對高度融合。