領域內容
推出時間段:2023-04-04 16:41:33 瀏覽記錄:7120
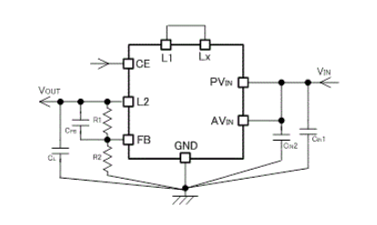
TOREX電源模塊XCL212款型把磁圈和操作IC包含的二合一化的超家庭型(3.1mm×4.7mm,h=1.3mm)減壓DC/DC轉變成器。按照其把電阻內裝在封裝形式模組內,有助于層面板安排更比較簡單,也能把因用電電纜線配線的層面所產生的失敗操作方法或空調噪聲等設定在最長殘留量。
XCL212系轉變器填寫端電壓區間在2.7V~6.0V相互。輸送電流不適用熱敏電阻效率從0.9V擅自安裝。XCL212產品系列轉換成器是可以在輕額定額定負債時提高導出馬力,達到從輕額定額定負債到重額定額定負債總布局領域位置熱效率高率。軟發動期限段配置為1ms(TYP.),可以讓輸入工作電壓高度開啟。約束感應電流量功能被設為為4.0A(TYP.)。配備了UVLO(Under Voltage Lock Out)功效,當放入線電壓在2.4V(TYP.)下面的時,禁止性延遲內部人員能夠氯化鈉晶體管運行。當CE=Low時,按照CL發出電效能將CL(負荷電解電容)中的帶電粒子發出電,將損耗率直流電量操作在1.0μA左右。

表現
設置直流電壓區間:2.7V~6.0V
打印輸出工作電壓:0.9V~VIN(FB端電壓=0.8V±2%)
打出電流值:2.0A
高轉化成的效率:0.94
操作方式方法:PWM/PFM自動化設置成掌握
生態環境水溫:-40℃~+85℃
TOREX半導體芯片主耍供應COMS、感測器器、場效應管等元配件,產品設備以小比熱容、特性非凡而世界聞名。
上海市立維創展科技發展現有集團,優勢可言分銷管理TOREX供電元器件封裝,大量的現貨交易倉庫,歡迎會合作共贏。
商品詳情認知TOREX請點開://anchor-appliance.cn/brand/62.html