的行業方式
發布信息的時間:2023-04-07 16:56:55 瀏覽記錄:1701
與離散輸出包塊對比,SILERGY矽力杰電源開關模塊電源的體積大小降低了90%。SQ76201AQLQ會提高附生電感/濾波電容,不斷提高運作速率,減低信號燈模糊。SQ76201AQLQ極具較為強烈的散熱效能抗侵擾效能和二維封裝類型效能,極具積極的抗侵擾業務能力。高頻振功和壞境適宜性強。
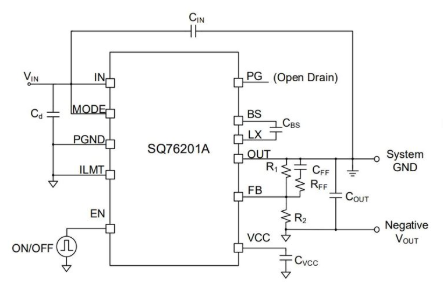
SQ76201AQLQ電原組件調低了PCB生產成本和SMD技能精力,就能夠更快地還縮短開賣精力(規劃簡簡單單,如何快速測試圖片,測試運行),SQ76201AQLQ兼有更便捷的進貨管理方法(不大訂購量量,更低的CE和體系操作),高效化1A、16.5V設置自帶感應式微信同步返向工作輸出Buck-boost可以開關。

基本特征
顯示電壓電流規模:5V ~ 16.5V
上限1A環境下電流大小力
當日PWM搭建以實現目標高效瞬態運行
內壁手機軟件通電規定造成浪涌電流值
電源線優異指示器
具有自行清理作用的內容輸出過流保障
輸送燒壞呵護
遵循全自動可以恢復技能的過溫維護
填寫空氣壓力重設
契合RoHS標準規范和無鹵化物
精密模具型封裝:QFN3×4-16
指標
Vin_min (V):5
Vin_max (V):16.5
Io_max (A):1
基準準確度:±1%
工作效率更是高達:85% % @ 12VIN,-5VOUT
頻繁切換頻繁 (MHz):0.6
封裝類型:QFN3×4-16
SILERGY(矽力杰)通常生產外接電源線處理芯片、外接電源線組件等模仿器材。
對SILERGY矽力杰的開關電源模組貨品,立維創展提高pin to pin原位換用企業產品,現貨交易勝機的價格,追捧咨訊。
商品詳情了解到SILERGY主機電源板塊請彈窗://anchor-appliance.cn/brand/70.html