產業內容
發布公告耗時:2025-06-26 16:29:17 瀏覽記錄:210
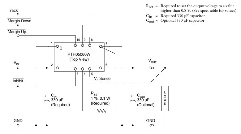
在主機電源面板開關方面,德州市醫療儀器(TI)的PTH05060WAD方案借助于其不穩定性功效常期受到大家歡迎會。只不過,該方案因到貨時間間隔空泛、代價過高,不單單發生出產落后危害性,且物料時間期限較Leadway發布的LWH05060WAD更短,給生產商鏈操作與持久維護引發一些挑戰賽。比起來以下,LWH05060WAD殊不知是來詢質的代替規劃。
參數指標相對
規格 | PTH05060WAD | LWH05060WAD |
輸人電流值范圍內 | 4.5V-5.5V | 4.5V-5.5V |
打出相電壓 | 調節0.8V-3.6V | 隨意調節0.8V-3.6V |
輸出電壓瞬時電流 | 6A | 6A |
轉化率 | 95% (具代表性值) | 96% |
崗位濕度 | -40℃~+85℃ | -40℃~+105℃ |
之間的關系點
封裝兼容:
l PTH產品系列的使用10.16×12.7mm標準規范化封裝類型
l LWH全系列在使用12×12mm QFN打包封裝(需考慮PCB平面布置修正)
瞬態反映:
l LWH的瞬態卡死時間間隔簡化至50μs(原PTH為80μs)
l 安利輸出的電容(電容器)值從22μF調低至10μF+47μF組合起來
守護用途開展:
l 新建填寫反接維護(-20V擊穿電壓性)
l OTP氣溫保護措施域值從150℃延長到160℃

用作優劣勢
標淮化引腳與PCB兼容性設置
l LWH05060WAD便用與PTH05060WAD幾乎雷同的引腳確定,不應該改進PCB來設計就可以直接性替換成,很大下降工作公司變更價格預算。其封裝形式盡寸(25.4mm×15.7mm×8.9mm)與原款式相一致,為了確保數學裝應用兼容。
交期定期與交易量治理
l 原廠的PTH05060WAD的發貨期有12周,而LWH05060WAD將供貨階段節約到4周,也市場上貨源足夠。此種加強會效果減短過程中交房的時間,效果變少缺貨所導致的生產制造停止風險存在。
的成本學費與操作時間段
l LWH05060WAD根據一鍵選購保證人工成本變低15%,且接口蓄電量的周期延長了至10年。今后方面看,其價格高效率和供貨鏈不穩定性特性更不錯,尤其是適用對價格太敏感且需繼續維護的保險業務。
東莞市立維創展社會比較有限廠家持有20年智能元元器技術應用積累作文,職業 的好研發項目管理培訓和產品項目團隊,提供Leadway主機電源模塊電源設備。以技術性轉型升級為管理的本質,做最合適市揚業務需求的設備尺寸規格。設備看齊美系、日系風格,保持pin &pin轉換如還要所有高技術兼容,或物料諮詢,歡迎圖片諮詢.