行業領域資訊新聞
發布新聞時期:2025-04-14 16:24:00 瀏覽記錄:547
TPS82084和TPS82085是滄州醫療儀器(TI)停售的二款高效性降血壓換算器 MicroSiP? 組件,具高智能家居控制度、小厚度和更高熱效率的特別,適宜于對個人空間和穩定性有從嚴要的置入式程序。會因為TPS82084/TPS82085的交付定期過去了52周,而Cyntec的MUN12AD03-SEC的交貨期過渡期為 4-6 周,方面產品型號有現貨交易存量。從而MUN12AD03-SEC的平均價大部分比TPS82084/TPS82085低 10%-15%,且就不需要網銀支付TI 的NRE(非頻繁性市政工程)加盟費。
MUN12AD03-SEC原位替代品TPS82084/TPS82085規格尺寸
性能參數 | TPS82084 | TPS82085 | MUN12AD03-SEC |
二極管封裝多種類型 | USIP-8 | USIP-8 | USIP-8 |
投入端電壓時間范圍 | 2.5V-6V | 2.75V-5.5V | 4.5V-17V |
輸出的電流值 | 3A | 3A | 3A |
輸送電壓值使用范圍 | 0.8V-Vin | 0.6V-3.3V | 0.8V-5.5V |
速率 | 95% (一般值) | 94% (經典值) | 91% (主要表現值) |
靜止工作電流 | 30μA | 28μA | 25μA |
確保功效 | OCP/OTP/UVLO | OCP/OTP/UVLO | OCP/OTP/UVLO |
任務高溫使用范圍 | -40°C~125°C | -40°C~125°C | -40°C~125°C |

MUN12AD03-SEC原位帶替TPS82084/TPS82085可實施性深入分析
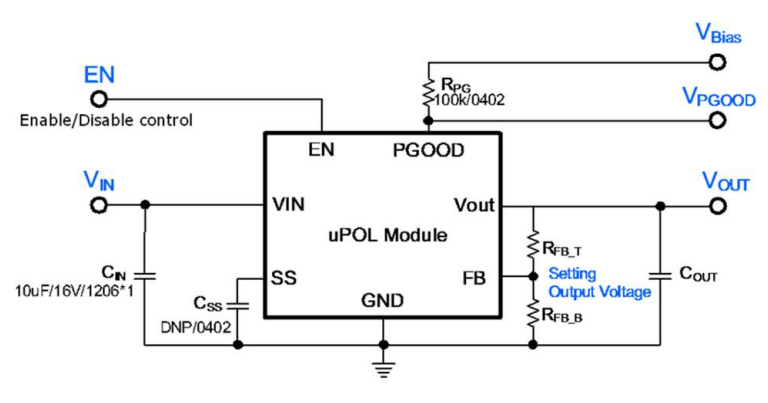
引腳兼容性設置
封裝形式類形:均為 USIP-8 封裝,引腳布置完整不對,可之間轉換。
模塊引腳:輸人 (VIN)、效果 (VOUT)、跟進 (FB)、使能 (EN)、接地線 (GND) 等引腳表述一樣的。
輸出相電壓超范圍
搜索端電壓 ≥4.5V 的廣泛應用,MUN12AD03-SEC 可一直復制 TPS82084/85,不用再合并PCB。
搜索工作直流電壓支持:若原設計搜索工作直流電壓 <4.5V,意見建議延長 LDO 或分電容式路,或首選支持軟件更低導入電壓降的MUN3CAD03-SEC。
傳輸工作電壓位置
瀏覽器兼容性:MUN12AD03-SEC 的轉換電阻值超范圍(0.8V-5.5V)蓋住 TPS82084/85 的輸入范疇(0.8V-Vin/0.6V-3.3V),不必調低跟進熱敏電阻。
成功率與性溫能
有效率不一致性:MUN12AD03-SEC 的成功率(91%)稍低于 TPS82084/85(95%/94%),但在輕載下(如 100mA)能力更高些(85% vs 80%)。
熱管散熱方案:MUN12AD03-SEC 的傳熱系數(θJA)為 40°C/W,略遠超 TPS82084/85(約 35°C/W)。在高瓦數軟件中(如 3A 載重),需增高散熱性能片或優化網絡 PCB 布置圖。
武漢市立維創展高新科技許可地區代理Cyntec旅游線物品,致力于為顧客出具高品質、優質化量、價格多少辦理公證的交流電源功能模塊物品。Cyntec的供電包塊DC-DC成品,交樓很快,兔費提高樣機,一部分類型外盤庫存盤點。隨后材質:MUN12AD03-SEC,MUN3CAD03-SE等。車輛正品原廠的,質量水平切實保障,并且為全國內地銷售市場作為水平能夠,歡迎辭質詢。