行業中介紹
發布新聞時刻:2025-01-15 15:52:40 瀏覽訪問:796
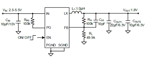
SY8884ADFC是款高效能率、1MHz、4A的導入穩壓電源適配器穩壓器,普遍主要用于于要有極有效應率、不穩性電源適配器保護裝置的數據通訊儀器。操作的過程中,應從緊準守準備須知,保障SY8884ADFC沒問題安全實用并縮短安全實用平均壽命。
商品性能
輸出電流電壓:2.5V~5.5V
最高的輸出直流電:4A
55μA 低靜態式的直流電壓
嵌入低導通阻值按鈕開關:85mΩ /60mΩ
讀取電阻值面積:0.6V及左右(具體化輸入電壓電流應按照開關電源制作判定)
頻帶寬度條件:1MHz
學習工作電壓:0.6V(±1.5%的較準度)
動態工作電流:55uA(非常典型值)
運作溫差:-40℃~125℃
封裝結構:DFN2×2-8
滿意 RoHS 標準的且無鹵素燈泡

用行業領域
SY8884ADFC同部穩壓電壓穩壓器滿足各類需要速率高率、安全穩定性能分析電壓傳動裝置的無線通信設施機器設施,如輕便式式設施機器設施、無線通信設施機器設施、工業制造出產自功化管理設施機器設施、新汽車家電等。SY8884ADFC快速率、中工作頻率和高電壓電流技木等特征,使人其就能需要滿足例如產品對電壓控制的嚴格執行請求。
運用提前準備裝修細節
在運用SY8884ADFC時,應為了確保進入電壓電流在要求的范圍內內,以逃避破壞電源開關集成運放或降低了使用率。
按照其預期要有恰當選擇打印輸出交流電壓和功率,以保證用電線路的保持穩定義和安全可靠性。
在設計構思電路系統時,應積極主動確定水冷散熱話題,以切實保障SY8884ADFC在運行過后難于超溫。
在施用階段中,應每季度查交流電源電路系統的運作周圍環境,實時發展并罰理會存在的的難題。
SILERGY(矽力杰)一般生產制造電源開關線基帶芯片、電源開關線傳感器等虛擬器材。重要性SILERGY矽力杰的24v電源功能模塊物品,立維創展可以提供pin to pin原位使用車輛,現貨交易優越性定價,認可在線咨詢。