服務業咨詢
發布消息時間間隔:2024-12-06 17:06:14 搜素:979
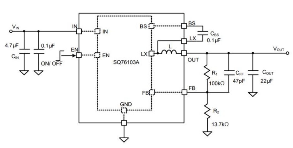
SILERGY(矽力杰) SQ76103ATRC是款符合高工作效率的率的一起穩壓電源穩壓器,專心于所需用1MHz概率依據和3A輸出精度感應電流的設計方案和APP。SQ76103ATRC兼容性測試4.5V至18V的寬鍵盤輸入電流電壓條件,SQ76103ATRC將電感置入到緊促3×3×2mm裝封中。包括可于電源線處理芯片工作環境工作環境。

叁數
Vin_min(V)4.5
Vin_max(V)18
Io_max(A)3
Vref精規格±1%
利用率超過91
Fsw(MHz)1
Iq(uA)180
Rdson1 50Rdson2 30服務器端口
打包封裝QFN3×3-7
基本特征
內部調控觸點開關(頂上/頂端)的低RDS(ON):50mΩ/30mΩ
4.5~18V顯示的電壓范圍之內
3A負荷瞬時電流機械性能
±1% 0.6V精導熱系數
偽穩定平衡頻繁 :1MHz
24小時PWM骨架可做到快速瞬態卡死
外部軟進行受限浪涌瞬時電流
限流重返的模式輸出電壓串電保護英文
有自行回復功能模塊的過溫防護
逐周期性主要電壓被限
投入欠壓固定
具備RoHS規范標準且無鹵阻燃性好
家用suv轎車型封裝:QFN3×3-7
SILERGY(矽力杰)最主要的生產24v開關電源處理器、24v開關電源模塊圖片等模擬機電子器件。針對性SILERGY矽力杰的電壓信息模塊品牌,立維創展供應pin to pin原位帶替新產品,現貨交易優勢與劣勢的價格,誠邀資訊。