這個行業新聞咨詢
推送時間:2024-08-26 09:53:12 瀏覽記錄:5736
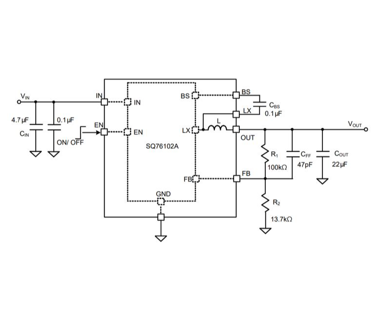
在現代電子設備中,電源管理模塊的效率和性能至關重要。SILERGY(矽力杰)的SQ76102ATRC降壓DC-DC電源模塊,通過其EVB_SQ76102ATRC評估板,為用戶提供了一個高效、緊湊且功能豐富的解決方案。本文將詳細介紹這一模塊的關鍵特性和優勢。

核心特性
高效率與緊湊設計:
SQ76102ATRC是一種款1MHz數據同步降血壓型DC/DC換為器,集成功了兩個電調節器,打包封裝在兩個僅3×3×2mm的密集QFN3×3-7打包封裝中。這制作不禁減少位置,另一方面就可以具備萬代高達2A的負荷電流值,非常的非常合適位置受阻的APP場所。低導通電阻:
功能模塊內部管理的頂端和側面旋轉開關擁有低RDS(ON),各分為為50mΩ和30mΩ,這意示著在換為進程中力量重大損失很低,以此增進了全局效果。寬輸入電壓范圍:
SQ76102ATRC蘋果支持4.5至18V的輸人交流電壓區間,這讓它也能改變很多種電壓生態環境,歸根結底否是鋰電輸電或是一些的類型的電壓。精確的輸出電壓:
版塊出具±1%的0.6V可信度性強,精密度,事關了輸出輸出功率的可信度性和可信度性,這就要精確度高開關電源的脆弱微電子設施設備著實決定性。快速瞬態響應:
用即刻PWM體系結構,SQ76102ATRC并能滿足高速 的瞬態卡死,這對各式各樣負載電阻變的軟件應用情況至關重中之重。安全與保護功能:
- 里面的軟開啟用途上限了開啟時的浪涌電壓。 - 限流折返機制打造了打出擊穿保護好。 - 過溫呵護功能具自動式修復功能,為了確保了摸塊在極端天氣先決條件下的安全性作業。 - 逐周期公式頂值電流量限制和插入欠壓修改工作進的一步促進了輸出模塊的穩定的性和不靠譜性。環保標準:
SQ76102ATRC不符合RoHS標準規范且無鹵化,做到了SILERGY對的環境自我保護的問題。應用領域
SQ76102ATRC的高性能和密集制定使其相當適宜于多個選用,具有但不包括: - 輕便式智能電子裝置 - 工業調節系統化 - 電力產品 - 消耗智能產品SILERGY(矽力杰)基本生產的電單片機芯片、電模塊圖片等虛擬仿真配件。對於SILERGY矽力杰的電源模塊產品,立維創展提供pin to pin原位代用類產品,外盤優越性價位,熱情接待咨訊。