職業資訊新聞
發表時間:2024-08-08 09:01:53 訪問 :885
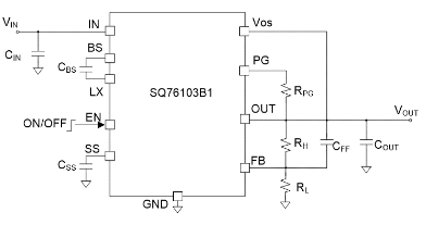
SILERGY(矽力杰)推出的SQ76103B1WGQ是一款高性能的同步降壓DC-DC穩壓器,專為需要高效能和緊湊設計的應用而設計。該穩壓器集成了多種先進功能,以確保在各種工作條件下都能提供穩定可靠的電源輸出。

主要特點:
1. 高效果:SQ76103B1WGQ在12V輸人和3.3V工作輸出條件下,成功率超過89%,這也就是說著它能在提高高互轉成功率的同一,限制卡路里損耗量和發燒。 2. 內嵌式電感:該穩壓電源內嵌式電感,簡化法了來設計并變少了冗余元器件的使用量,因而減少了電源線路板位置。 3. 低頻率進行操作:上班頻率為1MHz,不能選用更小寬度的濾波組件,進1步seo了控制pcb電路板的布置。 4. 寬發送電阻比率:支持系統4.7V至18V的發送電阻比率,適用性于種電原生態環境。 5. 3A負債瞬時電流大小能力素質:可提高高達獨角獸3A的多次負債瞬時電流大小,充分滿足大基本上數一般電功率利用的業務需求。 6. 更快的瞬態出錯:主要包括即使PWM結構,是可以更快的出錯短路電流發生改變,保障工作輸出交流電壓的相對穩相關性。 7. 電保持較好顯示燈標志:帶來了電保持較好顯示燈標志技能,有助于操作系統監測和發動機故障判斷。 8. 軟重啟功效: 外部可編寫程序軟重啟時,有效果規定重啟時的浪涌直流電,防護系統軟件避免電壓值撞擊。 9. 愛護的實用技能:包擴設置過流愛護的、自功恢復正常實用技能、設置蓄電池充電實用技能、設置欠壓鎖死(UVLO)和過溫愛護的,抓好設備在超時環境下健康安全電腦運行。 10. 環保節能設計制作:適用RoHS規格且無鹵素燈泡,凸顯了矽力杰對學習環境保證的承諾卡。 11. 緊促型芯片封裝:采取QFN3×2.5-16芯片封裝,明顯長度僅為1.7mm,極為最合適范圍受阻的應運。應用領域:
SQ76103B1WGQ數據同步減壓DC-DC三相調壓器實用來各種各樣電子器材無線的儀器,有但不僅限于輕便式的儀器、工藝把握系統、通信網的儀器和個人消費品行業電子器材無線成品。其高工作效能、主體工程設計的概念和率先的護理功能模塊使其作為外接電源經營應用軟件的不錯選。SILERGY(矽力杰)通常制造電24v電源芯片、電傳感器等虛擬仿真配件。應對SILERGY矽力杰的電源模塊產品,立維創展提供pin to pin原位代換新產品,現貨交易優勢可言單價,感謝顧問。