業內房產資訊
推送事件:2024-07-31 08:54:58 瀏覽訪問:6557

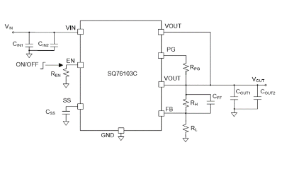
SQ76103CADM是一款由SILERGY(矽力杰)公司生產的高效同步降壓穩壓器電源模塊。以下是其主要特點和規格:
1. 搜索電流電流范疇:該組件兼容4.7V至18V的寬搜索電流電流范疇,可使用于多樣開關電源技術應用不一樣。 2. 輸出電壓電流額定電壓電流額定電壓電流可變:訪客會依據必須要懂得調整輸出電壓電流額定電壓電流額定電壓電流,比率從0.8V到5.4V。 3. 裝載直流電性能:SQ76103CADM可帶來了高達模型3A的接連裝載直流電,能夠滿足中低輸出功率具體需求。 4. 固定不動的頻繁瞬時直流電流電壓基本機制(FCCM):在所有的直流電流電壓范圍圖內均使用固定不動的頻繁瞬時直流電流電壓基本機制,事關相對穩定的電流電壓輸出電壓。 5. 電較好指示器標志:傳感器內嵌式電較好指示器標志基本功能,以及監督電工作狀態。 6. 軟開機發動模塊:外觀可代碼的軟開機發動的時間局限性了開機發動時的浪涌電壓電流值,守護系統防止遭受電壓電流值蠕變。 7. 呵護技能:還包括所在過流呵護(兼具全自動恢愎技能)、手機輸入欠壓呵護和過溫呵護,確保機系統的衛生電腦運行。 8. 封裝和長寬:分為緊身型MQFN 3×2.8-8封裝,非常大特別僅為2mm,適于服務器受阻的軟件。 9. 成功率:在12V搜索和3.3V輸出前提下,成功率萬代高達85%,有利于減掉精力自然損耗和導熱管理疑問。 10. 打開按鈕幾率:打開按鈕幾率為2兆赫,有益于增加外接電氣元件的長寬高和價格。 11. 參考資料的電壓值精密度較:Vref精密度較為±1.875%,確認打出的電壓值的精密把握。 SQ76103CADM供電輸出模塊及其科學規范、多技能和主體工程的設計方案,非常的好使用于一體式式系統軟件、個人通訊產品設備、企業操作和無線通信系統軟件等領域的供電服務管理。SILERGY(矽力杰)核心工作24v主機電源IC芯片、24v主機電源輸出模塊等模擬網配件。造成SILERGY矽力杰的電源模塊產品,立維創展提供pin to pin原位換用商品,現貨平臺特色收費,熱情接待服務咨詢。