互聯網行業新聞資訊
發布的時光:2024-01-05 16:58:36 網頁瀏覽:6104
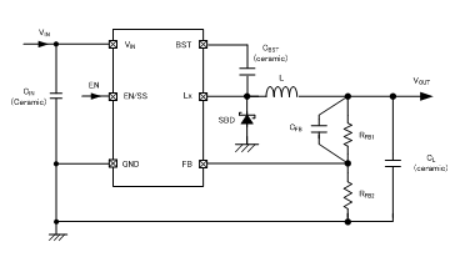
TOREX電原XC9246系統降血壓DC/DC變為器是嵌入的N-銑面控制單晶體管,工作的于16V的穩壓DC/DC改換器IC。變現了模擬輸出功率早以1.0A 高效化率安全穩定外接電源。阻抗電解電容(CL)夠APP瓷質電解電容等低ESR電解電容。
XC9246系列表減壓DC/DC轉變成器內嵌式的1.0V的基準點線相電壓源,會可以通過外電阻功率值任何地配置輸出精度線相電壓。從而旋鈕次數高至1.2MHz,可能滿足外接元電子原件封裝的大型化。XC9246題材穩壓DC/DC轉化器在實物使用了1.5ms(TYP)的軟啟動器服務器末期,因而經過與EN/SS接插件”相互接的阻值和存儲空間,就能同一設備比內部結構軟重新啟動最長的時候。
XC9246系列表減壓DC/DC轉換成器內嵌式的UVLO作用,在軟件測試的電壓低于時,就能夠強迫性地為止控制尖晶石管工作。虛接保護的中內置的制約電壓電流控制電路,超溫停止時電路原理,短路等問題自我保護電線。

本質特征
讀取工作電壓使用范圍:4.5V~16V
轉換工作電壓領域:1.2V~5.6V(VFB=1.0V)
所在瞬時電流:
1A(VIN≧6VandVOUT/VIN≦50%)
1A(VIN<6VandVOUT/VIN≦40%)
作業能力:90%(VIN=12V,VOUT=5V,IOUT=200mA)
概率標準:1.2MHz
極高占空比:80%
帶軟打火:
內部管理設置1.5ms
外部結構設備:適用性于外接RC容易地軟件設置
控制方式 :PWM操控
過壓保護的:
電流大小要求(會員積分閂鎖的方法)
超溫取消
燒壞愛護
UVLO:4.15V,5.65V,7.65V
工作輸出電解電容器:瓷器電解電容器
室溫位置:-40℃~+85℃
適應性環境保護法律規定:與EURoHS產品規格對照、無鉛
參數 | UVLO解除限制輸出功率 | 作業工作頻率 | 裝封 |
XC9246B42CER-G | 4.15V | 1.2MHz | USP-6C |
XC9246B42CMR-G | 4.15V | 1.2MHz | SOT-26W |
XC9246B65CER-G | 5.65V | 1.2MHz | USP-6C |
XC9246B65CMR-G | 5.65V | 1.2MHz | SOT-26W |
XC9246B75CER-G | 7.65V | 1.2MHz | USP-6C |
XC9246B75CMR-G | 7.65V | 1.2MHz | SOT-26W |