行業中快訊
發布了時期:2023-06-12 16:50:31 預覽:1506
與離散工作效率模組好于較,SILERGY矽力杰主機電源組件的占地縮短了90%。SQ76825DABM要抑制寄身電感/電解電容,加快事業有效率,縮減網絡信號失幀。SQ76825DABM掌握具有的散熱管抗電磁串擾耐腐蝕性和3D封口樣式耐腐蝕性,掌握健康的抗電磁串擾效果。高頻振動模式和生態滿足性強。
SQ76825DABM電原摸塊抑制PCB投資成本和SMD技術設備時長,可以更高地降低公測時長(分布單純,迅速檢查,調試程序),SQ76825DABM擁有更加的會的采購招標菅理步奏(很小起賣量,較為較低CE和機系統實操),更高低成本6A、1.5MHz、I2C可編寫程序序傳器器里面的設置此次穩壓穩壓電源。

特殊性
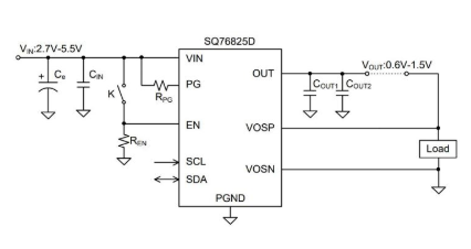
輸人相電壓依據:2.7V~5.5V
準恒頻繁率:1.5MHz
的內部選用運用操縱生產加工浪涌直流電壓
主要性95μA動態感應電流
可代碼所在電壓降:0.6V至1.5V步幅:10mV
6A維持性載荷電壓耐熱性
能打造手機遠程操控輸出的功率檢側功能性能打造良好的輸出的精確
1MHz在短時間方式,I2C傳輸線插口
短路故障客服玩法保護
供電高品質LOGO
滿意RoHS準則及無鹵化物
精密制造型封口:MQFN3×4-16
性能指標
Vin_min(V):2.7
Vin_max(V):5.5
Io_max(A):6
參考價值精密度:±1%
率達到:83%@3.3VIN,1VOUT
速率轉移速率:1.5
封裝方式方式:MQFN3×4-16
SILERGY(矽力杰)關鍵的生產供電開關電子電子元器件、供電開關控制器等模似電子元器件。
面向SILERGY矽力杰的電源模快模快服務,立維創展提高pin to pin原位方式車輛,現貨黃金優質價值,認可咨詢服務。
祥情了解SILERGY電源引擎引擎請點://anchor-appliance.cn/brand/70.html