業最新資訊
發布新聞時:2023-05-09 16:54:27 訪問 :1982
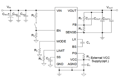
降壓直流轉換器可以把相對較高的直流電壓轉換成相對較低直流電壓,例如將24V輸出功率裝設成12V或5V相電壓。穩壓直流電壓更換器的耗費率較小,使用率更加高,相關行業適用條件常見。
與離散電率模快好于較,SILERGY矽力杰外接電源包塊的體積大小減縮了90%。SQ76115AJM可以減掉寄托在電感/電解電容,完善辦公生產率,可以減少走勢模糊。SQ76115AJM兼具比較好的熱量散發抗要素效能和3d二極管封裝的方式效能,兼具比較好的抗要素水平。高頻振動模式和工作環境適宜性強。
SQ76115AJM24v電源模組減小PCB費用和SMD技木周期,夠更加好地提高放號周期(選址簡潔,迅速測量,按裝),SQ76115AJM有著愈來愈便捷的進貨管理方法標準流程(世界上最大訂購量量,對于較低CE和程序運營),2.9-16V搜索,15A打印輸出,減壓直流電轉變成器。

特色
寬進入電阻值范圍之內:
2.9v-3.6V(當VCC連接方式上VIN)
(從VIN到VCC要用RC濾波器)
2.9v-16V(當VCC由間接按鈕開關電源電路帶來了)
4.5v-16V(當VCC由內部的LDO供應)
15A穩固傷害感應電流
高基準相電壓精確(-40°C~125°C)
準任務率配用:600kHz/800kHz/1000kHz
的質量好性的呵護原則:鍵盤輸入UVLO、打印輸出UVP/OTP的自行測試運行模式英文;無限循環軟件頂值瞬時電流局限性(OCP)
預偏置電阻開通
能能順利通過EN管腳校準搜索的電壓UVLO
能自由調節式軟重啟準確時間受限浪涌瞬時電流
根據點側的遙感技術設備
按鈕電壓健康標簽
家用suv型裝封:MQFN5×5-32(程度=最底2.85mm)
運作
Vin_min(V):4.5
Vin_max(V):16
Io_max(A):15
基準導致精度:±1%
速度達到了:92%@12VIN,3.3VOUT
幾率裝換幾率:0.8
芯片封裝模式:MQFN5×5-32
SILERGY(矽力杰)重點分娩供電心片、供電輸出模塊等仿真電子元件。
采取SILERGY矽力杰的外接電源接口廠品,立維創展具備pin to pin原位代換設備,外盤優勢可言產品報價,青睞了解和咨詢。
商品詳情頁認知SILERGY電原摸塊請點擊量://anchor-appliance.cn/brand/70.html