的行業信息資訊
推送的時間:2023-04-19 16:32:48 手機瀏覽:1373
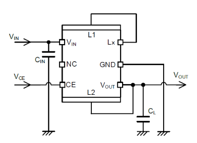
TOREX電XCL232系列產品是選購很低功率損耗量電源線線路和PFM的控制初級線圈內置式式降血壓同歩整流DC/DC換為器。XCL232系例的控制IC和電機轉子模塊化化保證 袖珍型化,僅需新增3個表面電容器就可不可以配置可節約環境空間的主機電源適配器。除外,據較低直流電消耗的資金主機電源適配器電源電路和PFM操控改變輕載荷系數板塊龍頭股極有速度率。
XCL232型號裝換器電機額定功率直流電壓可安裝為1.8V至6.0V,轉換電流電壓可確認內部結構設立為0.5V至3.6V。XCL232系列表轉移器具備著嵌入式UVLO機械性能,而且在VIN 電阻值電阻值超過UVLO的檢測工作電流電阻值時關了內部的Pchwin7驅動FET和Nch動力FET。D型配齊CL充尖端放電耐熱性,在待機時刻關閉VOUT 和GND互不間的保持按鈕開關,可以通過里面的內阻值將CL 正電荷充發出電。根據該功能表,可將工作輸出電流電壓公路度退回GND電平。
的特點
發送端電壓范疇:1.8V~6.0V
內容輸出電壓電流設有范疇:0.5V~1.9V(0.05V差距),2.0V~3.6V(0.1V高度)
輸入電流電壓控制精度:±20mV(VOUT1-2≦1.0V),±2.0%(VOUT1-2>1.0V)
輸入輸出直流電:150mA
耗費工作電流:200nA@VOUT=1.8V
制動系統玩法:PFM把控
運轉錯誤率:86%(VIN=3.6V,VOUT=1.8V,IOUT=10mA)
功效:CL充電池充電(D型),UVLO
維護設施:跳閘維護
鍵入輸出的濾波電容:淘瓷濾波電容
適用于環保標準法規:與EURoHS年紀相配比、無鉛化
TOREX半導體芯片最主要提高COMS、調節器器、電感等元器件封裝,服務以小質量、穩定性專業技能而舉世聞名。
成都市立維創展科技產業限制裝修公司,優勢與劣勢渠道分銷TOREX外接電源器材,大批現貨平臺存量,追捧達成合作。
情況明白TOREX請點開://anchor-appliance.cn/brand/62.html

產品型號 | 分類 | 搜索額定電壓 | 固定好數 | 打包封裝 |
XCL232B051KR-G | 不運載CL自功電池充電 | 0.5V | 1 | CL-2025-03 |
XCL232B061KR-G | 不使用CL全自動自放電 | 0.6V | 1 | CL-2025-03 |
XCL232B071KR-G | 不使用CL重新電池充電 | 0.7V | 1 | CL-2025-03 |
XCL232B081KR-G | 不媲美CL會自動自放電 | 0.8V | 1 | CL-2025-03 |
XCL232B091KR-G | 不研制成功CL定時釋放電能 | 0.9V | 1 | CL-2025-03 |
XCL232B101KR-G | 不裝配CL主動自放電 | 1V | 1 | CL-2025-03 |
XCL232B111KR-G | 不研制成功CL自動蓄電池充電 | 1.1V | 1 | CL-2025-03 |
XCL232B121KR-G | 不適配CL自行釋放電能 | 1.2V | 1 | CL-2025-03 |
XCL232B131KR-G | 不研制CL自動蓄電池充電 | 1.3V | 1 | CL-2025-03 |
XCL232B141KR-G | 不研制CL自動化發出電 | 1.4V | 1 | CL-2025-03 |