業資訊、短視頻軟件
推出精力:2023-04-19 16:31:22 查詢:1293
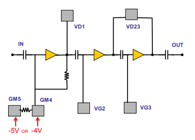
UMS CHA3409-98F是款3級單片中功率放大器,能夠產生23dB線型增益值和19dBm輸出功率。CHA3409-98F包括初級的自偏置電壓,能夠降低溫度與技術工藝改變產生的影響。
CHA3409-98F格外適于從航空航天軍事體育到房地產業聯系整體和測試系統的重視動用。
CHA3409-98F使用pHEMT研制技術工藝,柵極長度為0.15μm,通過板材孔、氣橋和網上束柵極夜刻技藝。
CHA3409-98F適當于帶BCB抗氧化層的裸片。

最主要的特殊性
光纖寬帶特性:25-45GHZ
減縮1db時為19dbm磅
23db線型增益控制值
19%的PAE1dbc
直流電電偏置相電壓:Vd=4伏,ld=100MA
IC芯片外形尺寸2x13x0.1(mm)
UMS微波射頻看做南美洲公分波心片的體現國產品牌,在意大利和瑞士設備有流通業軍事基地。UMS在全球排名區域內高端定制應用軟件市場占據了不可混用的地方。UMS可以提供應用場景ASIC或導航產品設備的綜合性價格多少,主要是基本概念我司內部組織的III-V方法,并帶來全面的的三方合同服務的,使企業也可以簡單使用自身的廠品化解方案設計。從直流電壓電到100GHz的UMS文件物料均根據GaAs、Gan、SiGe技術性,是指高達hg200W的最大功率放小器、相混訊號功能鍵、較低背景噪聲放小器和完整性的發送器模式。UMS設備以機床形勢提供數據,但應該以多心片模組的形勢打包封裝。
成都 市立維創展科技新公司十分有限新公司是UMS的代理加盟商,專業性為手機無線通信網絡系統過程、航天工程移動通信基站、防御、汽車汽車、ism等相關行業展示高可信度性rf射頻紅外光mm毫米波元件及集成式電路板。UMS的產品應用QFN和摸具包裝方式,交供貨期期短,成本的優勢特別。立維創展存于很多主要參數UMS貨品倉庫。邀請質詢。
詳情頁要了解UMS請點擊率://anchor-appliance.cn/brand/36.html