服務行業資迅
披露耗時:2023-02-01 16:56:52 訪問:1646
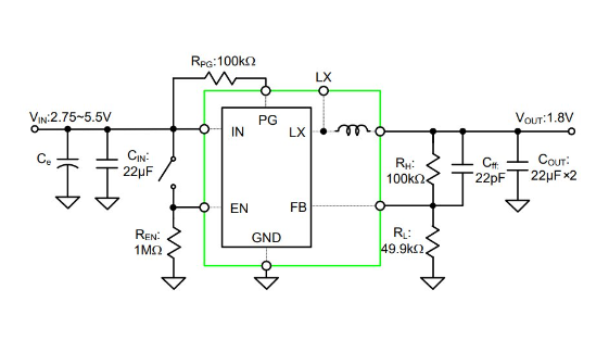
SILERGY供電功能模塊SQ76004QNC是提高使用率率的3MHz發送到降血壓DC/DC穩電容式源,要能提高高至4A傷害的電壓。SQ76004QNC才可以在2.75V至5.5V寬錄入工作電壓時間范圍內運行,集合化異常低RDS(ON)主面板按鈕和微信同步面板按鈕,以最高底限極大減少高速傳輸損失率。SQ76004QNC小封口(3.0mm×3.0mm,H=2.0mm)模塊化化電感電阻和控制集成塊。

表現
內部組織旋鈕(上端/底部)如此低的RDS(ON):35/15mΩ
2.75~5.5V讀取電壓值超范圍
3MHz事情次數最主要系數的增多外觀模快
外部軟發動上限浪涌線電壓
4A連續式性輸入電阻值機械性能
倒閉的模式材料耗費<0.1μA開關電源電流量
100%Dropout把控
電源開關良好率驗測器
過工作電流保護區/欠壓自動隱藏/濕度保護英文
提供RoHS標準單位且無鹵素燈泡
緊密型打包封裝的形式:QFN3x3-10
SILERGY(矽力杰)主要的生產加工電壓存儲芯片、電壓控制器等虛擬仿真電子器件。
針對性SILERGY矽力杰的電壓電源模塊產品,立維創展供應pin to pin原位使用好產品,外盤強勢費用,歡迎大家咨訊。
詳細情況了解SILERGY主機電源包塊請點擊進入://anchor-appliance.cn/brand/70.html