這個行業知識
發布公告耗時:2021-10-28 16:54:14 網頁瀏覽:2094
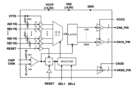
EUVIS MX8811S是高速11通道8:1多路復用器。88個單端數據輸入被多路復用到11位差分數據輸出。輸出驅動器的頂部開關電源VCCO可用作設置適宜最流行的高速標準接口(如CML或LVDS)的輸出電壓。EUVIS多路復用器可在大于4GHz的時鐘頻率下運行。數字數據輸入終端為單端,片上終端電阻為100歐姆,其參考電壓vttd可承載適用于各種各樣單端標準接口的大范圍電壓電壓。EUVIS MX8811S控制引腳sel1/sel2挑選最合適采樣窗口,以適應88個輸入數據的各種各樣延遲。提供時鐘輸出ck8o除以8μP/N和采樣相位挑選(SEL1和SEL2),以提升相對于輸入數據的采樣相位對齊。EUVIS為需要同步數個MX8811S芯片輸出的應用程序提供重置功能。CKOE引腳用作在不中止內部操作的情況下啟用/禁用ck8o.
P/N秒表讀取的讀取驅動包器有益于于操作系統軟件應用。

重要功能性
11位8:1(總額88:11)多路復用技術器,任何差分傳輸位的程序運行有效率以上4Gbps;
專業專注于EUVIS>8GSPS MUXDAC(如MD622H和MD662H)設計的概念用做扣除統計數據多路復用技術;
VTTD片上100歐姆最終看做單端數據信息和復位鍵進入;
11位差分對輸出電壓,喊上拉啟閉24v電源VCCO,以相匹配所有五花八門公路條件插口;
最適合復制粘貼數據信息監測市場取舍(SEL1/SEL2);
選取轉換win7伺服控制器調用/禁止使用控制(CKOE)互補式除了8秒表LVDS內容輸出,不要有合同解除IC芯片內部的操作使用;
初始化功能鍵,數據同步無數個存儲芯片軟件;
2.7W性能衰減;
TQFP打包封裝,帶裸漏焊盤,以改善的接地控制系統和,散熱凈化處理;
杭州市市立維創展科技開發是EUVIS的代銷售商商,其主要帶來了EUVIS的世界上超一流的髙速數模轉換成DAC、進行數字5聲音頻率獲得器DDS、復接DAC的IC芯片級貨品,、飛速爬取板卡、動態數據波形參數產生器等貨品,原廠現貨平臺,定價強勢,熱情接待管理咨詢。