職業方式
上傳時期:2019-02-13 11:44:19 瀏覽器:1694
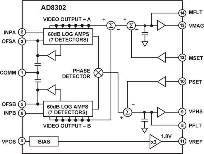
AD8302ARU/AD8302ARUZ-REEL一款完整智能家居控制的系統,用作預估非常多收到,運輸和儀容儀表應用領域中的增加收益/耗用和相位。它須得太少的外觀電氣元件和2.7 V-5.5 V的單互動電源。互動藕合鍵盤輸入手機信號在50Ω整體中的范疇為-60 dBm至0 dBm,從底頻到2.7 GHz。一些的輸出可正確在測量±30 dB比率內的增益控制或損耗費,比率為30 mV / dB,相位高出0°-180°比率,比率為10 mV /度。倆個子程序的打出上行帶寬均為30 MHz,可以選擇擇利用增高外接濾波濾波電容來減輕。AD8302用于于操縱器策略,以二次警報鏈的增益值和相位提升預先的場景人物風格的設定在值。
AD8302涉及二只牢固切換的解調常用對數變小器,每種變小器的量測面積均為60 dB。順利通過獲得其輸出電壓的不一致性,是可以校正兩根鍵盤輸入信號燈之前的高難度技巧比或增益值。等數字信號雖然行所處與眾不同的規律,能接受測試互轉增益控制或損失。AD8302用于于順利通過將未指定走勢軟件于一進入并將效正的學習交流符合走勢軟件于另外一個進入來知道堅決走勢電平。在不可用傷害級反應連到的前提下,會運行快速設置點引腳MSET和PSET來推動會比較器以對域值實行代碼。
4g信號顯示是單中端,能接受鳥卵搭配并真接相連接到定位交叉耦合器。兩者的搜索抗阻在超低頻高壓發生器時標稱指標值3kΩ。
AD8302是指一款 乘法器方式的鑒相器,但有準確的相位平衡量,由三個常用對數縮放器輸出端發現的完全性受到限制的數據信息驅動包。為此,相位可靠性強,精密度衡量與寬依據內的訊號電平息息相關。
在0 V至1.8 V規范傳輸空間內,需加載地線選取傳輸可時出示相位和收獲傳輸瞬時電流值。傳輸伺服驅動器器可出示或吸納達到了8 mA的瞬時電流。能加載,穩定性的1.8 V系數輸送功率能夠用于正確二次定位功能輸送范疇。
在調節器使用中,增益管理的輸出引腳VMAG和調節點調節引腳MSET之前的連入被損毀。將期盼的添加值體現給MSET,或者VMAG管理衛星信號控制適量的外邊可調增益值設配。一致,相位模擬輸出引腳VPHS和其重設點有效保持引腳PSET之中的跟進方向可能被斷開連接以不得用于相位有效保持器方法。
AD8302進行ADI平臺專有的高性25 GHz SOI專一性雙化學性質IC藝產生。它運用14引腳TSSOP裝封,運轉溫度面積為-40°C至+ 85°C。具備評定板。
如若您需要購AD8302ARU/AD8302ARUZ-REEL,請點擊右側客服聯系我們!!!
品牌
型號
貨期
庫存
ADI
AD8302ARU
AD8302ARUZ-REEL
1周
50
優勢和特點
結構圖

深圳市立維創展科技代理銷售ADI現貨產品,致力于為廣大客戶提供低價格、高質量、有保障的產品,提供優質的售前與售后服務技術。如您有任何產品需求以及服務請聯系我們客服人員,我們會再第一時間內為您解決問題。