業內內容
發布新聞日子:2019-01-24 14:32:08 觀看:1679
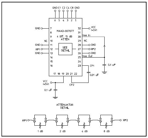
MACOM的MAAD-007083-000100就是款GaAs FET 5十位數字衰減器,有帶ibmsTTL驅動下載器。步長為1.0 dB,總衰減位置為31 dB。該功率器件主要采用32引腳FQFP-N外表面貼裝封裝形式。因優質的地線枝術,該數字8衰減器可展示具有6 GHz的特性。MAAD-007083-000100十分適用性于讓精密度,速率快,工作頻率越來越低和制造費低的公共場合。
品牌
型號
貨期
庫存
MACOM
MAAD-007083-000100
1周
200
如若您需要購MAAD-007083-000100,請點擊右側客服聯系我們!!!
結構圖
